JDBµç×Ó

½Ó´ýÀ´µ½JDBµç×ÓÖʼ켯ÍŹÙÍø-·¨¶¨×ÛºÏÐÔµÚÈý·½¼ì²âÈÏÖ¤»ú¹¹CMA¡¢CNAS¡¢CATL¡¢Ò©ÎïGLP¡¢ÊÞÒ©GLP¡¢ÊÞÒ©GCP¡¢»¯Ñ§Æ·GLP
JDB(Öйú)µç×Ó-¹Ù·½ÍøÕ¾
JDB(Öйú)µç×Ó-¹Ù·½ÍøÕ¾
Ê×Ò³ /

×ÊѶÖÐÐÄ

¹Ø×¢£¡Êг¡¾ºÕù¼Ó¾ç£¬±£½¡Ê³Æ·ÆóÒµ¸ÃºÎÈ¥ºÎ´Ó£¿

JDB(Öйú)µç×Ó-¹Ù·½ÍøÕ¾ 2024-06-24 09:17:06
JDB(Öйú)µç×Ó-¹Ù·½ÍøÕ¾ JDBµç×ÓÖʼì
ÔÚ¡°½¡¿µÖйú2030¡±µÄÕ½ÂÔÅä¾°Ï£¬±£½¡Ê³Æ·ÐÐÒµ½øÈëÉú³¤µÄ¿ì³µµÀ£¬Ëæ×ʨע¶ÈÌáÉý£¬±£½¡Ê³Æ·ÐÐÒµ¼à¹ÜÇ÷ÑÏ¡¢¾ºÕù¼Ó¾ç£¬ÔÚË«ÖØÑ¹Á¦Ï£¬ÆóÒµÏÂÒ»²½¸ÃÈçºÎÉú³¤£¿

±¾ÆÚJDBµç×Ó¾ý½«Í¨¹ýÊáÀíÆÊÎö±£½¡Ê³Æ·ÐÐÒµÉú³¤ÏÖ×´¡¢ÐÐÒµ¼à¹ÜÒÔ¼°Î´À´Éú³¤Ç÷ÊÆµÈÐÐҵȫ¾°ÐÅÏ¢£¬Ï£ÍûÄܸøÆóÒµÌṩ¸üÈ«ÃæÉîÈëµÄ¶´²ì£¬ÒÔ´ËÍÆ¶¯ÆóÒµµÄ¿ÉÁ¬ÐøÉú³¤¡£


±£½¡Ê³Æ·ÐÐÒµÉú³¤ÏÖ×´

Êг¡¹æÄ£

ÕûÌåÇ÷ÊÆÖðÄêÉÏÉý£ºÊÜÈË¿ÚÀÏÁ仯ºÍÑøÉúÄêÇữµÈ¶àÖØÒòËØµÄÍÆ¶¯£¬Öйú±£½¡Ê³Æ·Êг¡¹æÄ£·ºÆðÖðÄêÉÏÉýÇ÷ÊÆ¡£

Äê¾ù¸´ºÏÔö³¤Âʸߴï10.18%£º2023ÄêÖйú±£½¡Ê³Æ·Êг¡¹æÄ£µÖ´ïÔ¼3282ÒÚÔª£¬½üÎåÄêÄê¾ù¸´ºÏÔö³¤ÂÊ´ï10.18%£¬Ô¤¼Æ2024ÄêÖйú±£½¡Ê³Æ·Êг¡¹æÄ£½«Ôö³¤ÖÁ3554ÒÚÔª¡£

¹¦Ð§ÂþÑÜ

ÔöÇ¿ÃâÒßÁ¦µÄ²úÆ·ÊÇÖйú±£½¡Ê³Æ·Êг¡²úÆ·¾ºÕù×îÃÍÁÒµÄÈüµÀ¡£

ÒÔÏÂΪÖйú2023ÒÑÅú±£½¡Ê³Æ·¹¦Ð§ÂþÑÜTOP6

TOP1:ÃâÒßÀà 38.02%

TOP2:ÔöÇ¿¹ÇÃܶȠ19.14%

TOP3:»º½âÌåÁ¦Æ£ÀÍ 13.18%

TOP4:¶Ô»¯Ñ§ÐÔ¸ÎËðÉ˵ĸ¨Öú±£»¤¹¦Ð§ 9.13%

TOP5:»º½âÊÓÆ£ÀÍ 5.45%

TOP6:¸¨Öú½µÑªÖ¬ 5.32%

ÏÖ´æÍ´µã

  • ʳƷÄþ¾²¼à¹ÜÑϸñ£º×¢²á±¸°¸ÉóÅúÑϸñ¡¢ÈÕ³£³é¼ìÖÎÀíÑϸñ

  • ¹¦Ð§¹¦Ð§Ðé¼ÙÐû´«£º¶àÄêÀ´²¿·ÖÆóÒµ¶Ô²úÆ·¹¦Ð§±£´æÐé¼ÙÐû´«£¬Ôì³ÉÏû·ÑÕß¶Ô±£½¡Æ·±£´æ¡°ÖÇÉÌ˰¡±µÄ¸ºÃæÓ¡Ïó¡£

  • ²úƷͬÖÊ»¯ÑÏÖØ£ºÃ¿Äê»ñÅúµÄ²úÆ·Ö÷Òª¼¯ÖÐÔÚÃâÒßÁ¦ºÍÔö²¹Î¬ÉúËØ¿óÎïÖʵÈÁ½Àà²úÆ·£¬Õ¼»ñÅú²úÆ·ÖнüÎå³É£¬²úÆ·ÕûÌåÑз¢È±·¦Á¢ÒìÁ¦¡£

ÐÐÒµ¼à¶½ÖÎÀí

×¢²á¡¢±¸°¸Ç÷ÑÏ

  • Â½Ðø³ǫ̈¹æÔò¼°Ïà¹Ø±ê×¼£¬ÊµÐиüΪÑϸñµÄ¼à¶½ÖÎÀí¡£

  • ÒªÇó°ü¹Ü²úÆ·¿ÆÑ§ÐԺ͹¦Ð§ÐÔ

ÒªÇóʵÑéÖ¤Ã÷£º

ÓÃÈËÌ嶯ÎïʵÑéÖ¤Ã÷¾ß±¸Ä³ÖÖ±£½¡¹¦Ð§

Ðè˵Ã÷²úÆ·µÄÎȶ¨ÐÔ£º

˵Ã÷¸ÃÏЧµÄ±£½¡¹¦Ð§Òò×ӵĽṹ¡¢º¬Á¿¡¢×÷ÓûúÖÆÒÔ¼°ÔÚ²úÆ·ÖеÄÎȶ¨ÐÔ

ʵÐб¸°¸×¢²á¡°Ë«¹ìÖÆ¡±

Ϊ½øÒ»²½Òý·¢ÎÒ¹ú½¡¿µÐÐÒµµÄ»îÁ¦£¬Í¬Ê±ÄÜÔÚ¼ò»¯Öаü¹ÜÑϸñÖÎÀí£¬ÎÒ¹úÒÀ¾Ý±£½¡¹¦Ð§Ô­ÁϵIJî±ðʵÐÐ×¢²áÓ뱸°¸Ïà½áºÏµÄ¡°Ë«¹ìÖÆ¡±¡£

δÀ´²úÆ·¿ª·¢Ç÷ÊÆ

¹¦Ð§Ï¸ÆÊÎö

Ëæ×Ž¡¿µÖÎÀíÒâʶ²»¾øÑø³É£¬±£½¡ÓªÑøÆ·Öð½¥Ïòϸ·Ö³¡¾°ÏµÄÓªÑøÔö²¹µü´úÉý¼¶£¬Ô½·¢ÊÊÓÃÓÚÔ˶¯¡¢Íâ³ö¡¢²îÂõȶೡ¾°Ïµľ«×¼ÓªÑøÔö²¹

²úÆ·Áãʳ»¯

Ëæ×ÅÏÖ´ú½Ú×಻¾ø¼ÓËÙÒÔ¼°ÐÂÒ»´úÄêÇáÏû·ÑÕßѸËÙáÈÆð£¬×·Çó³±Á÷ÓÖη¾åÂé·³µÄËûÃǸüÏ£ÍûËæÊ±ËæµØ½ø²¹£¬Áãʳ»¯µÄ±£½¡Ê³Æ·¼È¿ÉÒÔÂú×ãÄêÇáÈË¿ì½Ú×àÉú»îϱã½Ý¸ßЧµÄ¶à³¡¾°ÐèÇó£¬Í¬Ñù¿ÉÒÔÏíÊÜÆäζ¾õ´øÀ´µÄÇéÐ÷¼ÛÖµÐèÇó¡£

Ïû·ÑÇ÷ÊÆÌìÈ»½¡¿µ¡¢¿ÆÑ§»¯

ÌìÈ»£º¹Ø×¢ÓªÑø¼ÛÖµºÍÌìÈ»ÐÔ£¬ÔÚ±êÇ©ºÍ°ü×°ÖпÉ×¢Ã÷ÌìÈ»Éí·Ö

½¡¿µ£ºÓú¼Ó¹Ø×¢º¬Óн¡¿µÉí·Ö£¬ÀýÈçάÉúËØ¡¢¿óÎïÖÊ¡¢ÒæÉú¾ú¡¢¿¹Ñõ»¯¼ÁµÈ

¿ÆÑ§£ºÏëÒªÓÐЧµÄ¡¢Êý¾ÝÇý¶¯µÄ¡¢ÓпÆÑ§Ö§³ÖµÄ¡¢½¡¿µºÍ±£½¡½â¾ö¼Æ»®¡£

Ãæ¶ÔÏû·ÑÇ÷ÊÆÔ½·¢¶àÑù»¯¡¢Ï¸ÆÊÎöºÍ¿ÆÑ§»¯µÄÊг¡Çé¿ö£¬Î´À´Êг¡¶ÔÆóÒµ²úÆ·µÄÁ¢ÒìÁ¦ºÍÄþ¾²ÐÔµÄÒªÇ󽫴ó·ùÌáÉý£¬ÓªÑø½¡¿µ¹¤ÒµÒªÏë²»¾øÌáÉý£¬ÐèÒªÁ¬Ðø¼¼ÊõÉý¼¶£¬²»¾øÌ½Ë÷Á¢Ò죬ÌáÉý×ÔÖ÷½¹µã¾ºÕùÁ¦¡£

JDBµç×ÓЧÀÍ

±£½¡Ê³Æ·¼¼Êõ½â¾ö¼Æ»®

JDBµç×ÓÖʼìÊÇÊÇÒ»¼ÒÓµÓÐGLPʵÑéÊҵĵÚÈý·½¼ìÑéÈÏÖ¤»ú¹¹£¬¾ßÓб¸°¸/×¢²á¼ìÑéÈ«Ì××ÊÖÊ£¬¿ÉÌṩ±£½¡Ê³Æ·±¸°¸¡¢×¢²áµÈÈ«Á÷³Ì¼¼Êõ½â¾ö¼Æ»®£¬ÖúÁ¦ÆóÒµºÏ¹æÉÏÊС£

Ìṩע²á±¸°¸È«Á÷³ÌЧÀÍ£º

±£½¡Ê³Æ·×¢²áÁ÷³Ì

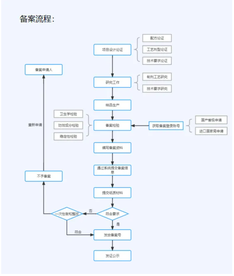
±£½¡Ê³Æ·±¸°¸Á÷³Ì

Ìṩ¹¦Ð§ÊµÑéµÈ¸÷Ïî¼ì²âÏîÄ¿£º

  • Äþ¾²ÐÔ¶¾ÀíѧÊÔÑé

  • ¹¦Ð§Ñ§ÊÔÑé£¨ÓªÑøËØÔö²¹¼Á³ýÍ⣩

  • Îȶ¨ÐÔÊÔÑé

  • ÎÀÉúѧ¼ìÑé

  • ¹¦Ð§³É·Ý¼ø¶¨ÊÔÑéµÈ¸÷ÏîʵÑé

ΪÆóÒµ²úÆ·Ñз¢ÉÏÊÐÌṩ¿ÆÑ§Êý¾ÝÖ§³Ö¡£

±£½¡Ê³Æ·Ñз¢Ñо¿Ð§ÀÍ

ÆäËûÌØÊâʳƷ¼¼Êõ½â¾ö¼Æ»®

  • ÐÂ×ÊԴʳƷÆÊÎö²âÊÔÓëÄþ¾²ÆÀ¼Û

  • ¹¦Ð§ÐÔʳƷÑо¿¼°±¸°¸Ð§ÀÍ

  • µØ·½ÌØÉ«Ê³Æ·ÆÊÎö²âÊÔЧÀÍ

Copyright ? 2023 JDBµç×Ó All rights Reserved. ÉÂICP±¸12001835ºÅ-1 JDB(Öйú)µç×Ó-¹Ù·½ÍøÕ¾ ɹ«°²Íø±¸370204

¼¼ÊõÖ§³Ö: ¹ç¹ÈÉè¼Æ

Ìõ¿î¼°Ìõ¼þ Òþ˽Õþ²ß
JDB(Öйú)µç×Ó-¹Ù·½ÍøÕ¾ ×Éѯר¼Ò

ÍøÕ¾µØÍ¼